大学生社团发展与服务中心位于学校体育西侧,中心共设置了社团服务站、社团畅享园、社团习苑、社团悦读吧、社团梦立方、社团科技园六大功能区。大学生社团发展与服务中心免费向全校师生开放使用,期待您的到来。
场馆情况
社团服务站
各场所预约使用、社团事务咨询办理


社团畅享园
可容纳50余人


社团习苑
可容纳20余人


社团悦读吧
可容纳20余人


社团梦立方
可容纳70余人



社团科技园
可容纳70余人


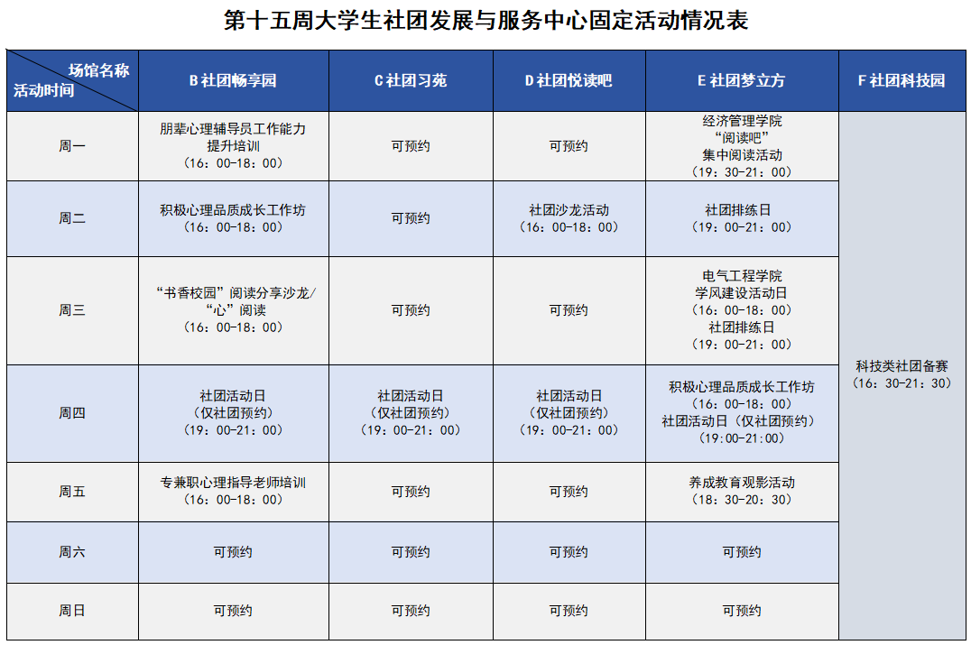
大学生社团发展与服务中心固定活动情况
所有场馆在固定活动时间段不可预约使用,使用场馆前可向场馆负责人员询问并确认场馆预约情况进行预约。

大学生社团发展与服务中心活动预约
场馆地点:
大学生社团发展与服务中心(学校体育看台西侧)
开放时间:
上午:8:00-12:00
下午:14:00-21:00
线上预约—扫码预约
预约场馆可扫描下方二维码填写“第十五周大学生社团发展与服务中心活动预约表”进行线上预约,可提前电话联系场馆负责人员确认场地是否空余。

线下预约—A社团服务站
每日中午12:00-13:00、下午16:00-21:00可前往A社团服务站咨询社团管理部办公室的值班人员进行线下预约,可提前电话联系场馆负责人员确认场地是否空余。
预约修改
若场地预约成功但因特殊原因取消用馆,请在活动开始前至少四小时赴A社团服务站进行活动预约修改,也可电话联系场馆负责人员进行活动预约修改。
每周五将会发布下周场馆预约信息,活动负责人可进行线上预约,选择场馆及使用时间;如选择线下预约,需提前赴社团服务站进行登记,以确保活动场地的顺利安排。
艺术在这里升华
思维在这里碰撞
青春的活力在这里展现
大学生社团发展与服务中心
期待你的到来